Plugin Integração TOTVS CRM
01. Visão Geral
1. Visão Geral
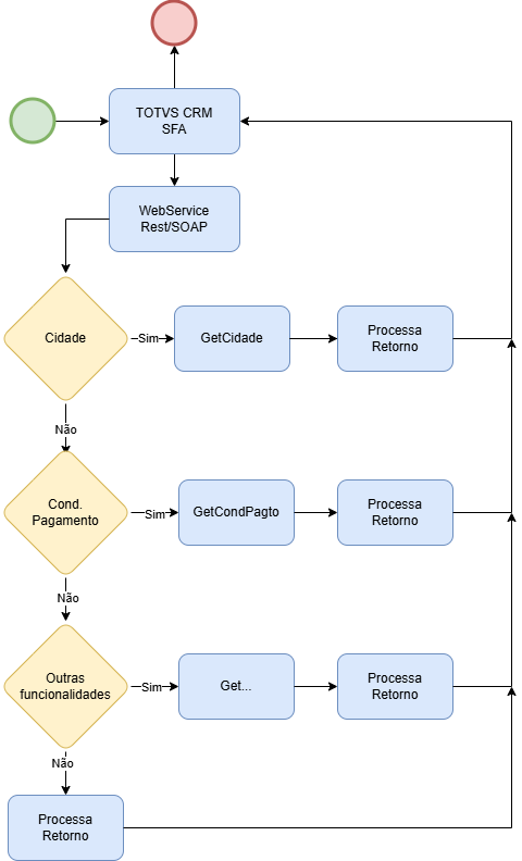
Webservice para integração entre o ERP Protheus x TOTVS CRM
A plataforma de SFA da TOTVS CRM tem a característca que os dados/grupo de informações necessários para efetuar a integração com o Protheus é parametrizado diretamente na plataforma da TOTVS CRM.
A plataforma da TOTVS CRM consome um WebService onde é disponibilizado uma rotina genérica que dá acesso a diversas informações.
A chamada para o consumo do WebService é feita pelo lado da plataforma da TOTVS CRM
Este ADD-ON tem por objetivo permitir a integração da Plataforma de SFA da TOTVS CRM com o Protheus, permitindo a troca de informações entre as plataformas.
Disponibiliza função genérica de busca de dados na base do cliente para que a plataforma da TOTVS CRM tenha possibilidade de ter acesso a várias informações como:
- Consultar Cidade
- Consultar Condicao Pagamento
- Consultar Cliente
- Consultar Cliente x Contato
- Consultar Estoque
- Consultar Filial
- Consultar Grupo Produto
- Consultar Nota Fiscal
- Consultar Nota Fiscal x Produto
- Consultar Pais
- Consultar Pedido
- Consultar Pedido x Produto
- Consultar Produto
- Consultar Tabela Preco
- Consultar Tabela Preco x Produto
- Consultar Titulo Receber
- Consultar Unidade Federativa
- Consultar Unidade Medida
- Consultar Vendedor
- Consultar Vendedor Cliente
- Consultar Tipo Cliente
- Consultar Tipo Nota Fiscal
- Consultar Tipo Frete Pedido
- Consultar Tipo Operacao x Item Pedido
- Consultar Tipo Titulo
- Consultar TES
- Consultar Metas Vendas
- Consultar Nota Fiscal Devolução
- Consultar Nota Fiscal Devolução x Produto
- Consultar Categoria Produto
- Consultar Categoria Produto x Produtos ou Grupos
- Consultar Veiculo Oficina
- Consultar Ordem Servico Oficina
- Consultar Contrato Parceria
- Consultar Transportadora
- Consultar Regra Negocio
- Consultar Documento Carga GFE
- Consultar Emitente GFE
- Consultar Frete GFE
02. Menu
2. Menu
A plataforma da TOTVS CRM consome um WebService onde é disponibilizado uma rotina genérica que dá acesso a diversas informações.
03. Fluxo Operacional
3. Fluxo Operacional

04. Rotinas personalizadas específicas do Pacote
4. Rotinas personalizadas específicas do Pacote
Funções personalizadas contidas no pacote:
| Função | Descrição |
|---|---|
| C011A01 | Rotina Automática para INCLUSÃO de Contratos de Parceria. |
| M011A01 | Rotina para reprocessar Pedidos B2B que nao geraram financeiro. |
| P011A01 | Rotina centralizadora para implementação de Pontos de Entrada do ADD-ON de Integração SFA TOTVS CRM |
| S011A01 | WebService para integração com sistema Força de Vendas x Protheus - Exportação de Cadastros |
| S011A02 | WebService para integração com sistema Força de Vendas x Protheus - Importação de: Pedido Venda / Pedidi Venda Exportação / Contrato de Parceria / Cliente / Contato / |
| S011A03 | WebService para integração com sistema Força de Vendas x Protheus - GetImposto / Consulta Genérica |
| S011A04 | WebService para integração com sistema Força de Vendas x Protheus - Incluir Orçamento |
| S011A05 | WebService REST para integração com sistema Força de Vendas x Protheus - Incluir Pedido de Venda |
| S011A06 | WebService REST para integração com sistema Força de Vendas x Protheus - Consulta XML |
| UPD011AT | Compatibilizar Triggers especificas |
| X011A01 | Rotina centralizadora das funções customizadas referente ao |
| UPD011A | Programa compatibilizador do Dicionário de Dados para aplicação do ADD-ON. |
05.Pontos de entradas disponiveis para desenvolvimento
5. Pontos de entradas disponiveis para desenvolvimento
Nome PES011A1
| Descrição | Ponto de entrada para filtro de dados chamado em todos os métodos que retornam dados de cadastros do ERP. |
| Programa Fonte | TODOS |
| Parâmetros | cMetodo: nome do método que está sendo executado, exemplo: “GetProduto” |
| Retorno | cExp: expressão de filtro em sintaxe SQL que será inserido na cláusula WHERE para filtro dos dados. |
| Exemplo |
ADVPL
PES011A1
|
Nome PES011A2
| Descrição | Ponto de entrada chamado em três locais distintos do método/rotina de inclusão do pedido de venda, utilizando os seguintes identificadores:
- VLDANTES: início da rotina para validar se continua ou não. - ACABEC: após preencher o vetor aCabec (cabeçalho do pedido) para tratamento complementar sobre os campos do vetor. - AITEM: após preencher o vetor aItem (itens do pedido) para tratamento complementar sobre os campos do vetor, disparado para cada item. |
| Programa Fonte | TODOS |
| Parâmetros |
PARAMIXB[1]: identificador do local que está chamando o ponto de entrada, sendo: "VLDANTES", "ACABEC", "AITEM", "APOSPEDIDO". "VLDANTES":
PARAMIXB[2]: ponteiro para a estrutura vetor do cabeçalho (aCabec) "AITEM" PARAMIXB[2]: ponteiro para a estrutura vetor dos itnes (aItem) "APOSPEDIDO": PARAMIXB[2]: número do pedido incluído (C5_NUM) |
| Retorno | Nil |
| Exemplo |
ADVPL
PES011A6
|
Nome PES011A3
| Descrição | Ponto de entrada para filtro de dados chamado em todos os métodos que retornam dados de cadastros do ERP. |
| Programa Fonte | TODOS |
| Parâmetros | cMetodo: nome do método que está sendo executado, exemplo: “GetProduto” |
| Retorno | Array: deve retornar um array bi-dimensional no formato CAMPO e CONTEUDO. |
| Exemplo |
ADVPL
PES011A3
|
Nome PES011A4
| Descrição | Ponto de entrada para alterar e manipular os dados retornados pelos métodos. OBS: inicialmente atende somente o método GETTIPOPEDIDO. |
| Programa Fonte | TODOS |
| Parâmetros | PARAMIXB[1]: nome do método que está sendo executado, exemplo: “GetProduto” PARAMIXB[2]: referência ao array aDADOS já populado pelo método. |
| Retorno | Array: deve retornar um array bi-dimensional no formato cCODIGO, cCONTEUDO. |
| Exemplo |
ADVPL
PES011A4
|
Nome PES011A6
| Descrição | Ponto de entrada para alterar as TAGs do XML antes de exportar, executado para cada registro posicionado. A tabela do método já está posicionada no registro, não desposicionar. O conteúdo das TAGs do objeto XML pode ser alterado diretamente. |
| Programa Fonte | TODOS |
| Parâmetros | PARAMIXB[1]: Nome do método que chamou o PE, exemplo: “GetCliente” PARAMIXB[2]: Objeto XML do registro posicionado |
| Retorno | Nil |
| Exemplo |
ADVPL
PES011A6
|
06.Pontos de entradas padrões
6. Pontos de entradas padrões
| Nome | Descrição | Implementação |
|---|---|---|
| M410STTS | Ponto de Entrada na inclusão/alteração do Pedido de Vendas. Faturamento |
ADVPL
M410STTS
|
| M460FIM | Ponto de Entrada no final da emissão da Nota Fiscal de Saída. Faturamento |
ADVPL
M460FIM
|
| MA410MNU | Ponto de Entrada para inclusão de opções de menu no Pedido de Vendas. Faturamento. |
ADVPL
MA410MNU
|
| MS520VLD | Ponto de Entrada na exclusão da Nota Fiscal de Saída. |
ADVPL
MS520VLD
|
| MT410ACE | Ponto de Entrada executado antes da apresentação da Tela do Pedido de Vendas. Faturamento. |
ADVPL
MT410ACE
|
| MT410TOK | Ponto de Entrada usado para validação total do pedido de venda. |
ADVPL
MT410TOK
|
| M410PVNF | Ponto de Entrada executado durante o faturamento do pedido de venda através da rotina MATA410. |
ADVPL
M410PVNF
|
| SF2520E | Ponto de Entrada executado durante a exclusão de notas de saída |
ADVPL
SF2520E
|
07. Campos (SX3)
7. Campos (SX3)
Campo Z00_PROCES
| Tipo | C | Ordem | 02 | Tamanho | 8 | Decimal | 0 | Formato | @! |
|---|---|---|---|---|---|---|---|---|---|
| Contexto | Real | Propriedade | Alterar | Obrigatório | S | Browse | S | ||
| Título | Funcao | ||||||||
| Descrição | Funcao | ||||||||
Help
Informe a funcao de WorkFlow.
Configurações adicionais
| F3 | - |
|---|---|
| Modo Edição | INCLUI |
| Val. Usuário | ExistChav("Z00") |
| Lista Opções | - |
| Inicializador | - |
| Ini. Browse | - |
Campo Z00_DESCRI
| Tipo | C | Ordem | 03 | Tamanho | 100 | Decimal | 0 | Formato | @! |
|---|---|---|---|---|---|---|---|---|---|
| Contexto | Real | Propriedade | Alterar | Obrigatório | S | Browse | S | ||
| Título | Descricao | ||||||||
| Descrição | Descricao | ||||||||
Help
Informe a descricao da Funcao.
Configurações adicionais
| F3 | - |
|---|---|
| Modo Edição | - |
| Val. Usuário | - |
| Lista Opções | - |
| Inicializador | - |
| Ini. Browse | - |
Campo Z00_DEST
| Tipo | C | Ordem | 04 | Tamanho | 200 | Decimal | 0 | Formato | - |
|---|---|---|---|---|---|---|---|---|---|
| Contexto | Real | Propriedade | Alterar | Obrigatório | S | Browse | S | ||
| Título | Destinat. | ||||||||
| Descrição | Destinatarios | ||||||||
Help
Informe os destinatarios do Workflow. Para mais de um, utilize (;).
Configurações adicionais
| F3 | - |
|---|---|
| Modo Edição | - |
| Val. Usuário | - |
| Lista Opções | - |
| Inicializador | - |
| Ini. Browse | - |
Campo Z00_USERGI
| Tipo | - | Ordem | 05 | Tamanho | - | Decimal | - | Formato | - |
|---|---|---|---|---|---|---|---|---|---|
| Contexto | - | Propriedade | - | Obrigatório | - | Browse | - | ||
| Título | LOG de Inclusão | ||||||||
| Descrição | - | ||||||||
Help
-
Configurações adicionais
| F3 | - |
|---|---|
| Modo Edição | - |
| Val. Usuário | - |
| Lista Opções | - |
| Inicializador | - |
| Ini. Browse | - |
Campo Z00_USERGA
| Tipo | - | Ordem | 06 | Tamanho | - | Decimal | - | Formato | - |
|---|---|---|---|---|---|---|---|---|---|
| Contexto | - | Propriedade | - | Obrigatório | - | Browse | - | ||
| Título | LOG de Alteração | ||||||||
| Descrição | - | ||||||||
Help
-
Configurações adicionais
| F3 | - |
|---|---|
| Modo Edição | - |
| Val. Usuário | - |
| Lista Opções | - |
| Inicializador | - |
| Ini. Browse | - |
Campo Z01_PROCES
| Tipo | C | Ordem | 02 | Tamanho | 8 | Decimal | 0 | Formato | @! |
|---|---|---|---|---|---|---|---|---|---|
| Contexto | Real | Propriedade | Alterar | Obrigatório | S | Browse | S | ||
| Título | Processo | ||||||||
| Descrição | Codigo do Processo | ||||||||
Help
Informe o codigo do processo (nome da funcao) referente a Alçada.
Configurações adicionais
| F3 | - |
|---|---|
| Modo Edição | - |
| Val. Usuário | - |
| Lista Opções | - |
| Inicializador | - |
| Ini. Browse | - |
Campo Z01_DESCRI
| Tipo | C | Ordem | 03 | Tamanho | 40 | Decimal | 0 | Formato | @! |
|---|---|---|---|---|---|---|---|---|---|
| Contexto | Real | Propriedade | Alterar | Obrigatório | S | Browse | S | ||
| Título | Descricao | ||||||||
| Descrição | Descricao do Processo | ||||||||
Help
Descricao do Processo
Configurações adicionais
| F3 | - |
|---|---|
| Modo Edição | - |
| Val. Usuário | - |
| Lista Opções | - |
| Inicializador | - |
| Ini. Browse | - |
Campo Z01_SEQ
| Tipo | C | Ordem | 04 | Tamanho | 2 | Decimal | 0 | Formato | 99 |
|---|---|---|---|---|---|---|---|---|---|
| Contexto | Real | Propriedade | Alterar | Obrigatório | S | Browse | S | ||
| Título | Sequencia | ||||||||
| Descrição | Sequencia | ||||||||
Help
Sequencia
Configurações adicionais
| F3 | - |
|---|---|
| Modo Edição | - |
| Val. Usuário | - |
| Lista Opções | - |
| Inicializador | - |
| Ini. Browse | - |
Campo Z01_TPLIB
| Tipo | C | Ordem | 05 | Tamanho | 1 | Decimal | 0 | Formato | @! |
|---|---|---|---|---|---|---|---|---|---|
| Contexto | Real | Propriedade | Alterar | Obrigatório | S | Browse | S | ||
| Título | Tp.Liberacao | ||||||||
| Descrição | Tipo de Liberacao | ||||||||
Help
Informe o tipo de liberacao que deseja para esta regra de Alcadas:
N = Nivel - Sistema respeitara os níveis configurados, encaminhando para o proximonivel somente após aprovação do nível anterior.
U = Usuario - A liberacao do usuário pode ocorrer individualmente, semconsiderar outros aprovadores constantes na regra.
Configurações adicionais
| F3 | - |
|---|---|
| Modo Edição | - |
| Val. Usuário | - |
| Lista Opções | N=Nivel; U=Usuario; D=Documento |
| Inicializador | - |
| Ini. Browse | - |
Campo Z01_NIVEL
| Tipo | C | Ordem | 06 | Tamanho | 2 | Decimal | 0 | Formato | @! |
|---|---|---|---|---|---|---|---|---|---|
| Contexto | Real | Propriedade | Alterar | Obrigatório | N | Browse | N | ||
| Título | Nivel | ||||||||
| Descrição | Nivel | ||||||||
Help
Informe o nivel (2digitos).
Configurações adicionais
| F3 | - |
|---|---|
| Modo Edição | aCols[n][2] = 'N' |
| Val. Usuário | - |
| Lista Opções | - |
| Inicializador | - |
| Ini. Browse | - |
Campo Z01_TPBUSC
| Tipo | C | Ordem | 07 | Tamanho | 1 | Decimal | 0 | Formato | @! |
|---|---|---|---|---|---|---|---|---|---|
| Contexto | Real | Propriedade | Alterar | Obrigatório | S | Browse | S | ||
| Título | Tp. Busca | ||||||||
| Descrição | Tipo de Busca | ||||||||
Help
Informe o tipo de busca:
E = Entidade - O usuario poderá configurar qualquer tabela do sistema para verificar o aprovador do processo.
U = Usuario - Configuracao de usuário "fixo" como aprovador.
Configurações adicionais
| F3 | - |
|---|---|
| Modo Edição | - |
| Val. Usuário | - |
| Lista Opções | E=Entidade; U=Usuario |
| Inicializador | - |
| Ini. Browse | - |
Campo Z01_IDUSER
| Tipo | C | Ordem | 08 | Tamanho | 6 | Decimal | 0 | Formato | @! |
|---|---|---|---|---|---|---|---|---|---|
| Contexto | Real | Propriedade | Alterar | Obrigatório | N | Browse | N | ||
| Título | Aprovador | ||||||||
| Descrição | Id do Aprovador | ||||||||
Help
Informe o codigo do usuario que seraresponsavel pela aprovação.
Configurações adicionais
| F3 | USRZ01 (USUARIO ALCADAS) |
|---|---|
| Modo Edição | aCols[n][4]='U' |
| Val. Usuário | UsrExist(M->Z01_IDUSER) |
| Lista Opções | E=Entidade; U=Usuario |
| Inicializador | - |
| Ini. Browse | - |
Campo Z01_NMUSER
| Tipo | C | Ordem | 09 | Tamanho | 20 | Decimal | 0 | Formato | @! |
|---|---|---|---|---|---|---|---|---|---|
| Contexto | Real | Propriedade | Visualizar | Obrigatório | N | Browse | N | ||
| Título | Nome | ||||||||
| Descrição | Nome | ||||||||
Help
Nome do Aprovador.
Configurações adicionais
| F3 | USRZX1 (USUARIO ALCADAS) |
|---|---|
| Modo Edição | aCols[n][nPosTPB]='U' |
| Val. Usuário | UsrExist(M->ZX1_IDUSER) |
| Lista Opções | E=Entidade; U=Usuario |
| Inicializador | - |
| Ini. Browse | - |
Campo Z01_INDICE
| Tipo | N | Ordem | 10 | Tamanho | 1 | Decimal | 0 | Formato | 9 |
|---|---|---|---|---|---|---|---|---|---|
| Contexto | Real | Propriedade | Alterar | Obrigatório | N | Browse | N | ||
| Título | Indice Alias | ||||||||
| Descrição | Indice Alias | ||||||||
Help
Informe o indice de busca para posicionamento no campo a verificar o aprovador do processo.
Configurações adicionais
| F3 | - |
|---|---|
| Modo Edição | aCols[n][4]='E' |
| Val. Usuário | - |
| Lista Opções | - |
| Inicializador | - |
| Ini. Browse | - |
Campo Z01_CAMPO
| Tipo | C | Ordem | 11 | Tamanho | 10 | Decimal | 0 | Formato | @! |
|---|---|---|---|---|---|---|---|---|---|
| Contexto | Real | Propriedade | Alterar | Obrigatório | N | Browse | N | ||
| Título | Campo | ||||||||
| Descrição | Campo | ||||||||
Help
Informar o campo a ser verificado para selecionar o aprovador, quando selecionado o Tipo de Busca = Entidade.
Configurações adicionais
| F3 | - |
|---|---|
| Modo Edição | aCols[n][4]='E' |
| Val. Usuário | EXISTCPO("SX3",M->Z01_CAMPO,2) |
| Lista Opções | - |
| Inicializador | - |
| Ini. Browse | - |
Campo Z01_EXP
| Tipo | C | Ordem | 12 | Tamanho | 20 | Decimal | 0 | Formato | @! |
|---|---|---|---|---|---|---|---|---|---|
| Contexto | Real | Propriedade | Alterar | Obrigatório | N | Browse | N | ||
| Título | Expressao | ||||||||
| Descrição | Expressao | ||||||||
Help
Podera ser utilizada para criacao de regras diferentes para um mesmo processo. (Utilizar sempre a tabela posicionada no cabecalho do processo.)
Configurações adicionais
| F3 | - |
|---|---|
| Modo Edição | - |
| Val. Usuário | - |
| Lista Opções | - |
| Inicializador | - |
| Ini. Browse | - |
Campo Z01_PROCWF
| Tipo | C | Ordem | 13 | Tamanho | 30 | Decimal | 0 | Formato | @! |
|---|---|---|---|---|---|---|---|---|---|
| Contexto | Real | Propriedade | Alterar | Obrigatório | N | Browse | N | ||
| Título | Proc. WF | ||||||||
| Descrição | Processo WorkFlow | ||||||||
Help
Informe o nome do processo (rdmake) que será responsável por enviar WorkFlow para o controle de alcadas.
Configurações adicionais
| F3 | Z00 |
|---|---|
| Modo Edição | - |
| Val. Usuário | Vazio().OR.ExistCPO("Z00") |
| Lista Opções | - |
| Inicializador | - |
| Ini. Browse | - |
Campo Z01_ALIAS
| Tipo | C | Ordem | 14 | Tamanho | 3 | Decimal | 0 | Formato | @! |
|---|---|---|---|---|---|---|---|---|---|
| Contexto | Real | Propriedade | Alterar | Obrigatório | N | Browse | N | ||
| Título | Alias | ||||||||
| Descrição | Entidade (Alias) | ||||||||
Help
Sigla dos arquivos relacionados no processo. Ex: SA1, SB1, SD2, etc...
Configurações adicionais
| F3 | SX21 (Tabelas Sistema) |
|---|---|
| Modo Edição | - |
| Val. Usuário | Vazio().OR.ExistCpo("SX2") |
| Lista Opções | - |
| Inicializador | - |
| Ini. Browse | - |
Campo Z01_STATUS
| Tipo | C | Ordem | 15 | Tamanho | 1 | Decimal | 0 | Formato | @! |
|---|---|---|---|---|---|---|---|---|---|
| Contexto | Real | Propriedade | Alterar | Obrigatório | S | Browse | S | ||
| Título | Regra Ativa? | ||||||||
| Descrição | Regra Ativa? | ||||||||
Help
Informe se a regra esta ativa S=Sim, N=Nao.
Configurações adicionais
| F3 | - |
|---|---|
| Modo Edição | - |
| Val. Usuário | - |
| Lista Opções | S=Sim; N=Não |
| Inicializador | "S" |
| Ini. Browse | - |
Campo Z01_WFAVIS
| Tipo | C | Ordem | 16 | Tamanho | 8 | Decimal | 0 | Formato | @! |
|---|---|---|---|---|---|---|---|---|---|
| Contexto | Real | Propriedade | Alterar | Obrigatório | N | Browse | N | ||
| Título | WF Aviso | ||||||||
| Descrição | WorkFlow Aviso | ||||||||
Help
Informe o nome do processo (rdmake) que seraresponsavel por enviar WorkFlow de aviso da liberacao controle de alcadas.
Configurações adicionais
| F3 | Z00 |
|---|---|
| Modo Edição | - |
| Val. Usuário | - |
| Lista Opções | - |
| Inicializador | - |
| Ini. Browse | - |
Campo Z01_WFALIA
| Tipo | C | Ordem | 17 | Tamanho | 3 | Decimal | 0 | Formato | @! |
|---|---|---|---|---|---|---|---|---|---|
| Contexto | Real | Propriedade | Alterar | Obrigatório | N | Browse | N | ||
| Título | Alias WF | ||||||||
| Descrição | Alias WF | ||||||||
Help
Configurações adicionais
| F3 | SX21 (Tabelas Sistema) |
|---|---|
| Modo Edição | - |
| Val. Usuário | - |
| Lista Opções | - |
| Inicializador | - |
| Ini. Browse | - |
Campo Z01_OBS
| Tipo | MEMO | Ordem | 18 | Tamanho | - | Decimal | - | Formato | - |
|---|---|---|---|---|---|---|---|---|---|
| Contexto | Real | Propriedade | Alterar | Obrigatório | N | Browse | N | ||
| Título | Observacoes | ||||||||
| Descrição | Observacoes | ||||||||
Help
-
Configurações adicionais
| F3 | - |
|---|---|
| Modo Edição | - |
| Val. Usuário | - |
| Lista Opções | - |
| Inicializador | - |
| Ini. Browse | - |
Campo Z01_USERGI
| Tipo | - | Ordem | 19 | Tamanho | - | Decimal | - | Formato | - |
|---|---|---|---|---|---|---|---|---|---|
| Contexto | - | Propriedade | - | Obrigatório | - | Browse | - | ||
| Título | LOG de Inclusão | ||||||||
| Descrição | - | ||||||||
Help
-
Configurações adicionais
| F3 | - |
|---|---|
| Modo Edição | - |
| Val. Usuário | - |
| Lista Opções | - |
| Inicializador | - |
| Ini. Browse | - |
Campo Z01_USERGA
| Tipo | - | Ordem | 20 | Tamanho | - | Decimal | - | Formato | - |
|---|---|---|---|---|---|---|---|---|---|
| Contexto | - | Propriedade | - | Obrigatório | - | Browse | - | ||
| Título | LOG de Alteração | ||||||||
| Descrição | - | ||||||||
Help
-
Configurações adicionais
| F3 | - |
|---|---|
| Modo Edição | - |
| Val. Usuário | - |
| Lista Opções | - |
| Inicializador | - |
| Ini. Browse | - |
Campo Z02_COD
| Tipo | C | Ordem | 02 | Tamanho | 6 | Decimal | 0 | Formato | @! |
|---|---|---|---|---|---|---|---|---|---|
| Contexto | Real | Propriedade | Visualizar | Obrigatório | S | Browse | S | ||
| Título | Codigo | ||||||||
| Descrição | Codigo | ||||||||
Help
-
Configurações adicionais
| F3 | - |
|---|---|
| Modo Edição | - |
| Val. Usuário | ExistChav("Z02") |
| Lista Opções | - |
| Inicializador | GETSXENUM("Z02","Z02_COD") |
| Ini. Browse | - |
Campo Z02_APROV
| Tipo | C | Ordem | 03 | Tamanho | 6 | Decimal | 0 | Formato | @! |
|---|---|---|---|---|---|---|---|---|---|
| Contexto | Real | Propriedade | Alterar | Obrigatório | S | Browse | S | ||
| Título | Aprovador | ||||||||
| Descrição | Codigo do Aprovador | ||||||||
Help
Codigo do Aprovador que esta sendo substituído temporariamente.
Configurações adicionais
| F3 | USR (Usuários) |
|---|---|
| Modo Edição | - |
| Val. Usuário | UsrExist(M->Z02_APROV) .AND. (M->Z02_APROV # M->Z02_SUBST) |
| Lista Opções | - |
| Inicializador | - |
| Ini. Browse | - |
Campo Z02_NOME
| Tipo | C | Ordem | 04 | Tamanho | 40 | Decimal | 0 | Formato | @! |
|---|---|---|---|---|---|---|---|---|---|
| Contexto | Real | Propriedade | Visualizar | Obrigatório | S | Browse | S | ||
| Título | Nome | ||||||||
| Descrição | Nome do Aprovador | ||||||||
Help
-
Configurações adicionais
| F3 | - |
|---|---|
| Modo Edição | - |
| Val. Usuário | - |
| Lista Opções | - |
| Inicializador | - |
| Ini. Browse | - |
Campo Z02_DTSAID
| Tipo | DATA | Ordem | 05 | Tamanho | 8 | Decimal | 0 | Formato | - |
|---|---|---|---|---|---|---|---|---|---|
| Contexto | Real | Propriedade | Alterar | Obrigatório | S | Browse | S | ||
| Título | Dt. Saida | ||||||||
| Descrição | Data Saida | ||||||||
Help
-
Configurações adicionais
| F3 | - |
|---|---|
| Modo Edição | - |
| Val. Usuário | M->Z02_DTSAID > DDATABASE |
| Lista Opções | - |
| Inicializador | - |
| Ini. Browse | - |
Campo Z02_DTRET
| Tipo | DATA | Ordem | 06 | Tamanho | 8 | Decimal | 0 | Formato | - |
|---|---|---|---|---|---|---|---|---|---|
| Contexto | Real | Propriedade | Alterar | Obrigatório | S | Browse | S | ||
| Título | Dt. Retorno | ||||||||
| Descrição | Data de Retorno | ||||||||
Help
-
Configurações adicionais
| F3 | - |
|---|---|
| Modo Edição | - |
| Val. Usuário | M->Z02_DTRET >= M->Z02_DTSAID |
| Lista Opções | - |
| Inicializador | - |
| Ini. Browse | - |
Campo Z02_SUBST
| Tipo | C | Ordem | 07 | Tamanho | 6 | Decimal | 0 | Formato | @! |
|---|---|---|---|---|---|---|---|---|---|
| Contexto | Real | Propriedade | Alterar | Obrigatório | S | Browse | S | ||
| Título | Substituto | ||||||||
| Descrição | Codigo Substituto | ||||||||
Help
-
Configurações adicionais
| F3 | USR (Usuários) |
|---|---|
| Modo Edição | - |
| Val. Usuário | UsrExist(M->Z02_SUBST) .AND. (M->Z02_SUBST # M->Z02_APROV) |
| Lista Opções | - |
| Inicializador | - |
| Ini. Browse | - |
Campo Z02_SUBNOM
| Tipo | C | Ordem | 08 | Tamanho | 40 | Decimal | 0 | Formato | @! |
|---|---|---|---|---|---|---|---|---|---|
| Contexto | Real | Propriedade | Visualizar | Obrigatório | S | Browse | S | ||
| Título | Nome | ||||||||
| Descrição | Nome Substituto | ||||||||
Help
-
Configurações adicionais
| F3 | - |
|---|---|
| Modo Edição | - |
| Val. Usuário | - |
| Lista Opções | - |
| Inicializador | - |
| Ini. Browse | - |
Campo Z02_USERGI
| Tipo | - | Ordem | 09 | Tamanho | - | Decimal | - | Formato | - |
|---|---|---|---|---|---|---|---|---|---|
| Contexto | - | Propriedade | - | Obrigatório | - | Browse | - | ||
| Título | LOG de Inclusão | ||||||||
| Descrição | - | ||||||||
Help
-
Configurações adicionais
| F3 | - |
|---|---|
| Modo Edição | - |
| Val. Usuário | - |
| Lista Opções | - |
| Inicializador | - |
| Ini. Browse | - |
Campo Z02_USERGA
| Tipo | - | Ordem | 10 | Tamanho | - | Decimal | - | Formato | - |
|---|---|---|---|---|---|---|---|---|---|
| Contexto | - | Propriedade | - | Obrigatório | - | Browse | - | ||
| Título | LOG de Alteração | ||||||||
| Descrição | - | ||||||||
Help
-
Configurações adicionais
| F3 | - |
|---|---|
| Modo Edição | - |
| Val. Usuário | - |
| Lista Opções | - |
| Inicializador | - |
| Ini. Browse | - |
Campo ZA0_COD
| Tipo | C | Ordem | 02 | Tamanho | 10 | Decimal | 0 | Formato | @! |
|---|---|---|---|---|---|---|---|---|---|
| Contexto | Real | Propriedade | Alterar | Obrigatório | S | Browse | S | ||
| Título | Codigo | ||||||||
| Descrição | Codigo | ||||||||
Help
Codigo do movimento de alçadas
Configurações adicionais
| F3 | - |
|---|---|
| Modo Edição | - |
| Val. Usuário | - |
| Lista Opções | - |
| Inicializador | - |
| Ini. Browse | - |
Campo ZA0_SEQ
| Tipo | C | Ordem | 03 | Tamanho | 2 | Decimal | 0 | Formato | @! |
|---|---|---|---|---|---|---|---|---|---|
| Contexto | Real | Propriedade | Alterar | Obrigatório | S | Browse | S | ||
| Título | Sequencia | ||||||||
| Descrição | Sequencia | ||||||||
Help
Sequencia da movimentação/transferência
Configurações adicionais
| F3 | - |
|---|---|
| Modo Edição | - |
| Val. Usuário | - |
| Lista Opções | - |
| Inicializador | - |
| Ini. Browse | - |
Campo ZA0_DESC
| Tipo | C | Ordem | 04 | Tamanho | 30 | Decimal | 0 | Formato | @! |
|---|---|---|---|---|---|---|---|---|---|
| Contexto | Virtual | Propriedade | Visualizar | Obrigatório | N | Browse | S | ||
| Título | Desc. Proc. | ||||||||
| Descrição | Descricao Processo | ||||||||
Help
Descrição dos processos referentes aos movimentos de alçadas
Configurações adicionais
| F3 | - |
|---|---|
| Modo Edição | - |
| Val. Usuário | - |
| Lista Opções | - |
| Inicializador | - |
| Ini. Browse | RetField("Z01",1,xFilial("Z01")+ZA0->ZA0_PROCES,"Z01->Z01_DESCRI") |
Campo ZA0_DOC
| Tipo | C | Ordem | 05 | Tamanho | 10 | Decimal | 0 | Formato | @! |
|---|---|---|---|---|---|---|---|---|---|
| Contexto | Real | Propriedade | Visualizar | Obrigatório | N | Browse | S | ||
| Título | Num. Doc. | ||||||||
| Descrição | Numero do Documento | ||||||||
Help
Numero do documento que gerou o controle de alcadas.
Configurações adicionais
| F3 | - |
|---|---|
| Modo Edição | - |
| Val. Usuário | - |
| Lista Opções | - |
| Inicializador | - |
| Ini. Browse | - |
Campo ZA0_STATUS
| Tipo | C | Ordem | 06 | Tamanho | 1 | Decimal | 0 | Formato | @! |
|---|---|---|---|---|---|---|---|---|---|
| Contexto | Real | Propriedade | Alterar | Obrigatório | N | Browse | N | ||
| Título | Status Aprov | ||||||||
| Descrição | Status Aprovacao | ||||||||
Help
Status do movimento:
1 - Aguardando Aprovacao
2 - Aguardando Aprov. Nivel Anterior
3 - Aprovado
4 - Transferido p/ outro Aprovador
5 - Reprovado
6 - Nivel Anterior Reprovado
Configurações adicionais
| F3 | - |
|---|---|
| Modo Edição | - |
| Val. Usuário | - |
| Lista Opções | - |
| Inicializador | - |
| Ini. Browse | - |
Campo ZA0_DESCRI
| Tipo | C | Ordem | 07 | Tamanho | 30 | Decimal | 0 | Formato | @! |
|---|---|---|---|---|---|---|---|---|---|
| Contexto | Real | Propriedade | Alterar | Obrigatório | S | Browse | S | ||
| Título | Desc. Status | ||||||||
| Descrição | Descricao Status | ||||||||
Help
Descrição dos status de movimentação de transferência
Configurações adicionais
| F3 | - |
|---|---|
| Modo Edição | - |
| Val. Usuário | - |
| Lista Opções | - |
| Inicializador | - |
| Ini. Browse | - |
Campo ZA0_IDUSER
| Tipo | C | Ordem | 08 | Tamanho | 6 | Decimal | 0 | Formato | @! |
|---|---|---|---|---|---|---|---|---|---|
| Contexto | Real | Propriedade | Alterar | Obrigatório | S | Browse | S | ||
| Título | Aprovador | ||||||||
| Descrição | Aprovador | ||||||||
Help
Usuario aprovador dos movimentos de transferencia
Configurações adicionais
| F3 | - |
|---|---|
| Modo Edição | - |
| Val. Usuário | - |
| Lista Opções | - |
| Inicializador | - |
| Ini. Browse | - |
Campo ZA0_NUSER
| Tipo | C | Ordem | 09 | Tamanho | 30 | Decimal | 0 | Formato | @! |
|---|---|---|---|---|---|---|---|---|---|
| Contexto | Real | Propriedade | Alterar | Obrigatório | S | Browse | S | ||
| Título | Nome Aprov. | ||||||||
| Descrição | Nome Aprovador | ||||||||
Help
Nome do Usuario Aprovador dos movimentos de transferência
Configurações adicionais
| F3 | - |
|---|---|
| Modo Edição | - |
| Val. Usuário | - |
| Lista Opções | - |
| Inicializador | - |
| Ini. Browse | - |
Campo ZA0_NIVEL
| Tipo | C | Ordem | 10 | Tamanho | 2 | Decimal | 0 | Formato | @! |
|---|---|---|---|---|---|---|---|---|---|
| Contexto | Real | Propriedade | Alterar | Obrigatório | N | Browse | N | ||
| Título | NivelAprov. | ||||||||
| Descrição | NivelAprovacao | ||||||||
Help
Determina o nivel de aprovaçao, o sistema usara nivel de aprovação quando houver no minimo uma regra com dois níveis
Configurações adicionais
| F3 | - |
|---|---|
| Modo Edição | - |
| Val. Usuário | - |
| Lista Opções | - |
| Inicializador | - |
| Ini. Browse | - |
Campo ZA0_DATAE
| Tipo | DATA | Ordem | 11 | Tamanho | 8 | Decimal | 0 | Formato | - |
|---|---|---|---|---|---|---|---|---|---|
| Contexto | Real | Propriedade | Alterar | Obrigatório | N | Browse | N | ||
| Título | Data Emissao | ||||||||
| Descrição | Data Emissao | ||||||||
Help
Data de Emissão dos movimentos de alçadas
Configurações adicionais
| F3 | - |
|---|---|
| Modo Edição | - |
| Val. Usuário | - |
| Lista Opções | - |
| Inicializador | - |
| Ini. Browse | - |
Campo ZA0_DATAM
| Tipo | DATA | Ordem | 12 | Tamanho | 8 | Decimal | 0 | Formato | - |
|---|---|---|---|---|---|---|---|---|---|
| Contexto | Real | Propriedade | Alterar | Obrigatório | N | Browse | N | ||
| Título | Data Movim. | ||||||||
| Descrição | Data Movimentacao | ||||||||
Help
Data do movimento de transferência
Configurações adicionais
| F3 | - |
|---|---|
| Modo Edição | - |
| Val. Usuário | - |
| Lista Opções | - |
| Inicializador | - |
| Ini. Browse | - |
Campo ZA0_HORAM
| Tipo | C | Ordem | 13 | Tamanho | 5 | Decimal | 0 | Formato | 99:99 |
|---|---|---|---|---|---|---|---|---|---|
| Contexto | Real | Propriedade | Alterar | Obrigatório | N | Browse | N | ||
| Título | Hora Movim. | ||||||||
| Descrição | Hora Movimentacao | ||||||||
Help
Horário de Movimentação dos movimentos de transferência
Configurações adicionais
| F3 | - |
|---|---|
| Modo Edição | - |
| Val. Usuário | - |
| Lista Opções | - |
| Inicializador | - |
| Ini. Browse | - |
Campo ZA0_OBS
| Tipo | C | Ordem | 14 | Tamanho | 100 | Decimal | 0 | Formato | @! |
|---|---|---|---|---|---|---|---|---|---|
| Contexto | Real | Propriedade | Alterar | Obrigatório | N | Browse | S | ||
| Título | Observacao | ||||||||
| Descrição | Observacao | ||||||||
Help
Campo destinado a observações referentes aos movimentos de transferências
Configurações adicionais
| F3 | - |
|---|---|
| Modo Edição | - |
| Val. Usuário | - |
| Lista Opções | - |
| Inicializador | - |
| Ini. Browse | - |
Campo ZA0_IDOLD
| Tipo | C | Ordem | 15 | Tamanho | 6 | Decimal | 0 | Formato | @! |
|---|---|---|---|---|---|---|---|---|---|
| Contexto | Real | Propriedade | Alterar | Obrigatório | N | Browse | N | ||
| Título | Id Anterior | ||||||||
| Descrição | Id Anterior (Transf.) | ||||||||
Help
Usuário Aprovador anterior aos movimentos de transferências
Configurações adicionais
| F3 | - |
|---|---|
| Modo Edição | - |
| Val. Usuário | - |
| Lista Opções | - |
| Inicializador | - |
| Ini. Browse | - |
Campo ZA0_PROCES
| Tipo | C | Ordem | 16 | Tamanho | 8 | Decimal | 0 | Formato | @! |
|---|---|---|---|---|---|---|---|---|---|
| Contexto | Real | Propriedade | Alterar | Obrigatório | N | Browse | S | ||
| Título | Cod. Regra | ||||||||
| Descrição | Codigo Regra Alcada | ||||||||
Help
Codigo da Regra dos movimentos alçadas/transferencias
Configurações adicionais
| F3 | - |
|---|---|
| Modo Edição | - |
| Val. Usuário | - |
| Lista Opções | - |
| Inicializador | - |
| Ini. Browse | - |
Campo ZA0_SOLICT
| Tipo | C | Ordem | 17 | Tamanho | 6 | Decimal | 0 | Formato | @! |
|---|---|---|---|---|---|---|---|---|---|
| Contexto | Real | Propriedade | Alterar | Obrigatório | N | Browse | N | ||
| Título | Solicitante | ||||||||
| Descrição | Cod. Usuario Solicitante | ||||||||
Help
Codigo do Usuario solicitante referentes aos movimentos de alçadas
Configurações adicionais
| F3 | - |
|---|---|
| Modo Edição | - |
| Val. Usuário | - |
| Lista Opções | - |
| Inicializador | - |
| Ini. Browse | - |
Campo ZA0_CODAUS
| Tipo | C | Ordem | 18 | Tamanho | 6 | Decimal | 0 | Formato | @! |
|---|---|---|---|---|---|---|---|---|---|
| Contexto | Real | Propriedade | Visualizar | Obrigatório | N | Browse | N | ||
| Título | Cod.Aus.Temp | ||||||||
| Descrição | Cod. Ausencia Temporaria | ||||||||
Help
-
Configurações adicionais
| F3 | - |
|---|---|
| Modo Edição | - |
| Val. Usuário | - |
| Lista Opções | - |
| Inicializador | - |
| Ini. Browse | - |
Campo ZA0_TPLIB
| Tipo | C | Ordem | 19 | Tamanho | 1 | Decimal | 0 | Formato | @! |
|---|---|---|---|---|---|---|---|---|---|
| Contexto | Real | Propriedade | Visualizar | Obrigatório | N | Browse | N | ||
| Título | Tp.Liberacao | ||||||||
| Descrição | Tipo de Liberacao | ||||||||
Help
-
Configurações adicionais
| F3 | - |
|---|---|
| Modo Edição | - |
| Val. Usuário | - |
| Lista Opções | - |
| Inicializador | - |
| Ini. Browse | - |
Campo ZA0_LINKWF
| Tipo | C | Ordem | 20 | Tamanho | 50 | Decimal | 0 | Formato | @! |
|---|---|---|---|---|---|---|---|---|---|
| Contexto | Real | Propriedade | Visualizar | Obrigatório | N | Browse | N | ||
| Título | Link Html WF | ||||||||
| Descrição | Arquivo HTML Link do WF | ||||||||
Help
Informe o nome do arquivo html gerado pelo processo de worfklow que será utilizado no Link WF
Configurações adicionais
| F3 | - |
|---|---|
| Modo Edição | - |
| Val. Usuário | - |
| Lista Opções | - |
| Inicializador | - |
| Ini. Browse | - |
Campo ZA0_ORIGAP
| Tipo | C | Ordem | 21 | Tamanho | 1 | Decimal | 0 | Formato | @! |
|---|---|---|---|---|---|---|---|---|---|
| Contexto | Real | Propriedade | Visualizar | Obrigatório | N | Browse | N | ||
| Título | Origem Aprov | ||||||||
| Descrição | Origem da Aprovacao | ||||||||
Help
Indica a origem da Aprovação:
1 - Manual pelo Sistema/ERP
2 - Link do Workflow
Configurações adicionais
| F3 | - |
|---|---|
| Modo Edição | - |
| Val. Usuário | - |
| Lista Opções | 1=Sistema; 2=Workflow |
| Inicializador | - |
| Ini. Browse | - |
Campo C5_X_IDAL
| Tipo | C | Ordem | Próxima Disponível | Tamanho | 10 | Decimal | 0 | Formato | @! |
|---|---|---|---|---|---|---|---|---|---|
| Contexto | Real | Propriedade | Visualizar | Obrigatório | N | Browse | N | ||
| Título | ID ALCADA | ||||||||
| Descrição | IDALC | ||||||||
Help
Identificador do Controle de Alcadas.
Configurações adicionais
| F3 | - |
|---|---|
| Modo Edição | - |
| Val. Usuário | - |
| Lista Opções | - |
| Inicializador | - |
| Ini. Browse | - |
Campo C5_X_DOC
| Tipo | C | Ordem | Próxima Disponível | Tamanho | 6 | Decimal | 0 | Formato | @! |
|---|---|---|---|---|---|---|---|---|---|
| Contexto | Real | Propriedade | Visualizar | Obrigatório | N | Browse | N | ||
| Título | Num. Doc. | ||||||||
| Descrição | Número Documento. | ||||||||
Help
Numero/Codigo do Documento com integracao no Controle de Alcadas.
Configurações adicionais
| F3 | - |
|---|---|
| Modo Edição | - |
| Val. Usuário | - |
| Lista Opções | - |
| Inicializador | - |
| Ini. Browse | - |
Campo C5_X_STS
| Tipo | C | Ordem | Próxima Disponível | Tamanho | 1 | Decimal | 0 | Formato | @! |
|---|---|---|---|---|---|---|---|---|---|
| Contexto | Real | Propriedade | Visualizar | Obrigatório | N | Browse | N | ||
| Título | Status Aprov | ||||||||
| Descrição | Status da Aprovação | ||||||||
Help
Status do movimento de alçada:
1 - Aguardando Aprovacao
2 - Aguardando Aprov. Nivel Anterior
3 - Aprovado
4 - Transferido p/ outro Aprovador
5 - Reprovado
6 - Nivel Anterior Reprovado
Configurações adicionais
| F3 | - |
|---|---|
| Modo Edição | - |
| Val. Usuário | - |
| Lista Opções | - |
| Inicializador | - |
| Ini. Browse | - |
Campo C5_X_SOL
| Tipo | C | Ordem | Próxima Disponível | Tamanho | 6 | Decimal | 0 | Formato | @! |
|---|---|---|---|---|---|---|---|---|---|
| Contexto | Real | Propriedade | Visualizar | Obrigatório | N | Browse | N | ||
| Título | Solicitante | ||||||||
| Descrição | Usuario Solicitante | ||||||||
Help
Codigo do Usuario Solicitante.
Configurações adicionais
| F3 | - |
|---|---|
| Modo Edição | - |
| Val. Usuário | - |
| Lista Opções | - |
| Inicializador | - |
| Ini. Browse | - |
Campo C5_X_OBS
| Tipo | MEMO | Ordem | Próxima Disponível | Tamanho | - | Decimal | - | Formato | - |
|---|---|---|---|---|---|---|---|---|---|
| Contexto | Real | Propriedade | Visualizar | Obrigatório | N | Browse | N | ||
| Título | ObsSolicit. | ||||||||
| Descrição | Observacao do Solicitante | ||||||||
Help
Informe a Justificativa para solicitar a liberacao do documento.
Configurações adicionais
| F3 | - |
|---|---|
| Modo Edição | - |
| Val. Usuário | - |
| Lista Opções | - |
| Inicializador | - |
| Ini. Browse | - |
08. Parâmetros (SX6)
8. Parâmetros (SX6)
| Nome | Tipo | Descrição | Conteúdo |
|---|---|---|---|
| MV_X013T01 | Caracter | Tabela 01 Cabecalho Expedição. | ZA2 |
| MV_X013T02 | Caracter | Tabela 02 Itens Expedição. | ZA3 |
| MV_X013T03 | Caracter | Rest. Carga - Pedidos Excluídos. | ZA4 |
| MV_X013001 | Não utilizado. Manter para fins de compatibilidade. | ||
| MV_X013002 | Não utilizado. Manter para fins de compatibilidade. | ||
| MV_X013003 | Caracter | Usuario com permissao para alterar lote expedição e Liberar Faturamento. | Administrador |
| MV_X013004 | Lógico | Alterar quantidade do Ped. Vendas de acordo com a quantidade expedida. | .T. |
| MV_X013005 | Lógico | Fatura pedidos no encerramento da expedição. | .T. |
| MV_X013006 | Caracter | Serie da Nota Fiscal emitida pela Expedicao. | 001 |
| MV_X013007 | Numérico | % de tolerancia possivel a maior da quantidade total do Pedido de Vendas. | 0 |
| MV_X013008 | Numérico | % de tolerancia possivel a menor da quantidade total do Pedido de Vendas. | 0 |
| MV_X013009 | Caracter | Intervalo para identificar produto na etiqueta. Primeira posição = posição inicial, segunda posição = quantidade de caracteres. | 1,6 |
| MV_X013010 | Caracter | Intervalo para identifcar numero do lote na etiqueta. Primeira posição = posição inicial, segunda posição = quantidade de caracteres. | 7,1 |
| MV_X013011 | Caracter | Intervalo para identifcar o armazém do lote na etiqueta. Primeira posição = posição inicial, segunda posição = quantidade de caracteres. | 11,3 |
| MV_X013012 | Caracter | Libera para expedicao com bloqueios de 1 Credito / 2 Estoque | SS |
| MV_X013013 | Caracter | Numero sequencial da pre-separacao. | |
| MV_X013014 | Caracter | Busca endereco do produto do Pedido Vendas SC6 ou tabela endereco CBJ | CBJ |
| MV_X013015 | Lógico | Ativa tela de selecao do portador para emissão de boleto bancario no final da expedição ao efetivar o faturamento efetivar o faturamento. (ADDOn CNAB Receber) | .T. |
| MV_X013016 | Lógico | Ativa Transmissao automatica da NFe após o faturamento da exepdicao (encerramento). | .F. |
| MV_X013017 | Numérico | Informe qual é o padrão da etiqueta para leitura na Expedição: 1=(Etiquetas separadas para Produto e Lote), 2=(Mesma etiqueta Produto e Lote) |
1 |
| MV_X013018 | Caracter | Intervalo para identificar a quantidade (peso) para produtos pesáveis (etiquetas que iniciam com “2”. | 25,1 |
09. Gatilhos (SX7)
9. Gatilhos (SX7)
| Campo | Sequencia | Contra Dom. | Tipo | Regra | Posiciona | Condicao |
|---|---|---|---|---|---|---|
| Z01_TPBUSC | 001 | Z01_ALIAS | 1 = Primário | - | N | MM->Z01_TPBUSC='U' |
| Z01_TPBUSC | 002 | Z01_INDICE | 1 = Primário | - | N | M->Z01_TPBUSC='U' |
| Z01_TPBUSC | 003 | Z01_CAMPO | 1 = Primário | - | N | M->Z01_TPBUSC='U' |
| Z01_TPBUSC | 004 | Z01_IDUSER | 1 = Primário | - | N | M->Z01_TPBUSC="E" |
| Z01_TPBUSC | 005 | Z01_NMUSER | 1 = Primário | - | N | M->Z01_TPBUSC="E" |
| Z01_TPLIB | 001 | Z01_NIVEL | 1 = Primário | 01 | N | M->Z01_TPLIB='D' |
| Z02_APROV | 001 | Z02_NOME | 1 = Primário | U_FSP00101("USR",M->Z02_APROV) | N | - |
| Z02_SUBST | 001 | Z02_SUBNOM | 1 = Primário | U_FSP00101("USR",M->Z02_SUBST) | N | - |
10. Índices (SIX)
10. Índices (SIX)
| Indice | Ordem | Chave | Descrição | NickName |
|---|---|---|---|---|
| Z00 | 1 | Z00_FILIAL+Z00_PROCES | Funcao | |
| Z01 | 1 | Z01_FILIAL+Z01_PROCES+Z01_SEQ | Processo + Sequencia | |
| Z01 | 2 | Chave Z01_FILIAL+Z01_PROCES+Z01_NIVEL | Processo + Nivel | |
| Z01 | 3 | Z01_FILIAL+Z01_PROCES+Z01_STATUS | Processo + Regra Ativa? | |
| Z01 | 4 | Chave Z01_FILIAL+Z01_IDUSER | Aprovador | |
| Z02 | 1 | Z02_FILIAL+Z02_COD | Codigo | |
| Z02 | 2 | Z02_FILIAL+Z02_APROV | Aprovador | |
| Z02 | 3 | Z02_FILIAL+Z02_SUBST | Substituto | |
| ZA0 | 1 | ZA0_FILIAL+ZA0_COD+ZA0_SEQ+ZA0_NIVEL | Codigo + Sequencia + Nivel | |
| Z03 | 2 | Z03_FILIAL+Z03_COD+Z03_IDUSER | Codigo + Aprovador | |
| ZA0 | 3 | ZA0_FILIAL+ZA0_COD+ZA0_NIVEL+ZA0_SEQ | Codigo + NivelAprov. + Sequencia | |
| SC5 | Proxima Disponível | C5_FILIAL+C5_X_IDAL | IDALC | SC5ALC |
11. Consulta Padrão (SXB)
11. Consulta Padrão (SXB)
| Tipo | Nome | Descrição | Colunas | Retorno |
|---|---|---|---|---|
| US - Consulta Usuários | USRZ01 | UsuarioAlcadas | ID, FULLNAME | Nome Completo |
| DB | Z00 | Destinatarios WF | Z00_PROCES, Z00_DESCRI, Z00_DEST | Z00->Z00_PROCES |
12. Manual de operação
12. Manual de operação
1. Inclusão Separação/Expedição
Por default, todos os produtos deverão ser expedidos, no entanto, caso existe algum produto que deve ser “desconsiderado” na expedição, ou seja, não sofre a leitura da etiqueta para efetuar a expedição, é possível configurar no cadastro de produtos o campo B1_X_NEXP = “N”. Desta forma ao iniciar uma nova expedição, estes produtos serão marcados como já expedidos de forma automática.
1.1 Por Pedido de Vendas
Para efetuar a expedição/separação das mercadorias através do Pedido de Vendas, basta informar seu número (manualmente) ou através de leitura de código de barras (se existir). Serão listados todos os produtos pendentes de separação/expedição (somente são apresentados itens liberados, ou seja, que possuam a tabela SC9 gravada).

Verificar parâmetro: MV_X013012 = Libera para expedição com bloqueios de Crédito (1), Estoque (2). Exemplos: SS, apresentados todos os itens, mesmo com bloqueios de crédito ou estoque. SN, apresentados itens com bloqueio de crédito, itens com bloqueio de estoque não. NN, itens com bloqueio de crédito ou estoque não são apresentados.
A partir deste ponto, poderão ser informados os produtos que estão sendo separados.
A digitação do campo Etiqueta pode ser realizada através de leitura do código de barras do produto, ou seu código interno no sistema Totvs Protheus.
Verificar parâmetros: MV_X013007 = % Tolerância acima da quantidade total MV_X013008 = % Tolerância abaixo da quantidade total
Durante o processo de leitura dos itens da expedição, o sistema verifica o parâmetro MV_X013007, permitindo assim a expedição acima do que está no pedido de vendas no percentual definido no parâmetro. Exemplo se o MV_X013007 estiver configurado para 10%, o segundo item do exemplo acima (Produto 99FF02) poderia ser expedido com 11 Un, ao invés de 10.
Já o em relação ao parâmetro MV_X013008, será verificado somente ao encerrar a expedição, permitindo encerrá-la se a quantidade estiver dentro da tolerância mínima. Ou seja, desta forma, permite a expedição com quantidade menor do que a incluída no pedido de vendas.
MV_X013017 = Determina o padrão da etiqueta para a leitura na expedição: - 1 = Etiquetas separadas para produto e Lote - 2 = Mesma etiqueta contém o produto e Lote
MV_X013009 = Intervalo para identificar o código produto na etiqueta (Exemplo: 1,4 – inicia na posição 1, com 4 dígitos) MV_X013010 = Intervalo para identificar o Lote do produto na etiqueta (Exemplo: 7,4 – inicia na posição 7, com 4 dígitos) MV_X013011 = Intervalo para identificar o Armazém do Lote do produto na etiqueta (Exemplo: 11,2 – inicia na posição 11, com 2 dígitos) MV_X013018 = Intervalo para identificar o peso na etiqueta
Pontos de Entrada disponibilizados:
PE013A01 - Ponto de Entrada após a leitura da Etiqueta/Produto, recebe como parâmetro o código do produto e a leitura do get, e deve retornar a quantidade.
PE013A02 - Ponto de Entrada após a leitura da Etiqueta/Produto, recebe como parâmetro o código do produto e o código informado no campo Etiqueta, e deve retornar o novo código a ser considerado.
1.2 Por Carga (OMS - Getão de Distribuição)
Após a montagem da carga, no ambiente OMS – Gestão de Distribuição, na rotina de Expedição *, informar o número da Carga. Serão listados todos os produtos pendentes de separação/expedição da carga informada.
Aplicam-se as mesmas configurações e parametrização do item 3.1.
Importante: Para separação por pedido ou por Carga, se todos os itens separados corresponderem 100% aos itens a serem separados, ou seja, foram expedidos completamente, o status da Expedição será “Liberado” para faturamento. Caso contrário, se existir alguma pendência, o status da Expedição será em aberto, e deverá ser utilizada a rotina de Liberação de Faturamento, para que seja possível encerrar a expedição.

1.3 Por NOTA FISCAL
Após a emissão da Nota Fiscal de Saída, na rotina de Expedição *, informar o número da Nota Fiscal. Serão listados todos os produtos pendentes de separação/expedição da carga informada.
Aplicam-se as mesmas configurações e parametrização do item 3.1.

2. Alteração Separação/Expedição
A rotina de separação/expedição poderá ser gravada de forma parcial, e posteriormente alterada para dar continuidade ao processo de expedição.
Para tanto, basta selecionar a expedição em questão e selecionar a opção Alterar.

Atenção: Não é possível excluir itens já separados/expedidos. A única forma é realizar a exclusão total da expedição, e somente será possível efetuar a exclusão se a legenda da expedição estiver em verde (Aberto) ou amarelo (Liberado para Faturamento).
2.1 Alteração do Pedido de Vendas
Na hipótese de alteração de um pedido de vendas, que já possua itens separados/expedidos, o sistema emitirá um aviso informando que a alteração excluirá automaticamente as expedições deste pedido. Isto se faz necessário para garantir a consistência dos registros.
Mensagem apresentada:

3. Faturamento Separação/Expedição
Após a separação de todos os produtos, referentes a determinado Pedido de Vendas (legenda amarela), é possível efetuar a Expedição (Faturamento da Nota Fiscal), em Outras Ações -> Encerrar.
Verificar parâmetros:
MV_X013005 = Fatura pedidos no encerramento da expedição (.T. habilita o faturamento) MV_X013006 = Série da Nota Fiscal que será emitida. MV_X013004 = Se a expedição possui itens com quantidade diferente do Pedido de Vendas, o sistema deve alterar o Pedido para que o mesmo seja atendido por completo ? Ou seja, para que o pedido de vendas não seja atendido de forma parcial. (.T. habilita a alteração).
Somente expedições com legenda amarela serão permitidas para faturamento, na hipótese da expedição ainda estar com a legenda verde (não separada completamente), existe a possibilidade de autorizar a liberação para faturamento, neste caso, de expedições parciais. Para isto, em Outras Ações->Liberar Faturamento.
Verificar parâmetros: MV_X013003 = Usuários que podem efetuar a Liberação para Faturamento e alterar o Lote do produto. MV_X013016 = Efetua transmissão automática do Documento de Saída.
Ponto de Entrada disponibilizado:
PE013A03 - Ponto de Entrada que permite manipular o pedido de vendas, antes do seu faturamento.
4. Consulta Separação/Expedição
Na rotina de Pedido de Vendas, é possível consultar quais produtos já foram separados/expedidos.
Pedido de vendas -> Outras Ações -> Consulta Expedição

5. Relatório
Em Outras Ações -> Imprimir Separação, é possível emitir um relatório referente a expedição selecionada.

6. Restauração de Pedido na Carga Após Exclusão da NF
Por padrão, quando uma nota fiscal amarrada a uma carga é excluída para ajustes fiscais que porventura tenham gerado rejeição na transmissão, automaticamente o pedido de venda é desvinculado da carga e, consequentemente, não é possível fazer com que o pedido seja reinserido na mesma.
Este tópico tem por objetivo ajudar neste processo. Caso uma NF de venda seja excluída, é feito uma análise para verificar se ela está amarrada a uma carga. Se assim for, alguns dados da amarração são armazenados em uma tabela de backup, definida no parâmetro MV_X013T03 (ZA4 no padrão). A partir disso, não será possível alterar uma série de dados do pedido, permitindo apenas ajustes fiscais para refaturamento. Ao faturar o pedido através da rotina Pedido de Venda > Outras ações > Prep. Doc. Saída, o pedido será restaurado na carga a qual estava amarrado anteriormente.
Os dados abaixo do pedido não poderão ser alterados caso ele se enquadre na situação relatada acima:
- Cliente;
- Cliente Entrega;
- Condição de Pagamento;
- Vendedor;
- Inclusão/Exclusão de itens no PV;
- Produto;
- Quantidade;
- Preço;
- Armazém;
Caso seja necessário alterar alguma das informações acima, pode-se fazer uma cópia do pedido, excluir o pedido original, e alterar a cópia. Porém, o pedido não será restaurado na carga e não será possível vinculá-lo à mesma em nenhuma hipótese.